?
当前时间:
返回首页
加入收藏
设为首页
基本情况
村镇建设
建材产业
房地产业
建筑市场
质量安全
招标投标
政策法规
行政执法
队伍建设
规范性文件
国家法律
行政法规
地方性法规
部门规章
政府规章
规范性文件
政策解读
当前位置:
首页 >> >> 政策法规 >> 规范性文件 >> 建筑市场——文件汇编
大庆市城乡建设局关于转发《关于发布二○一四年建筑安装等工程结算指导意见的通知》的通知
添加日期:2014-12-17 浏览次数:12284次
选择字号
各县、区建设局,高新区规划建设局,各有关单位:
现将《关于发布二○一四年建筑安装等工程结算指导意见的通知》(黑建造价〔2014〕5号)转发给你们,请认真遵照执行。
大庆市城乡建设局
2014年12月4日
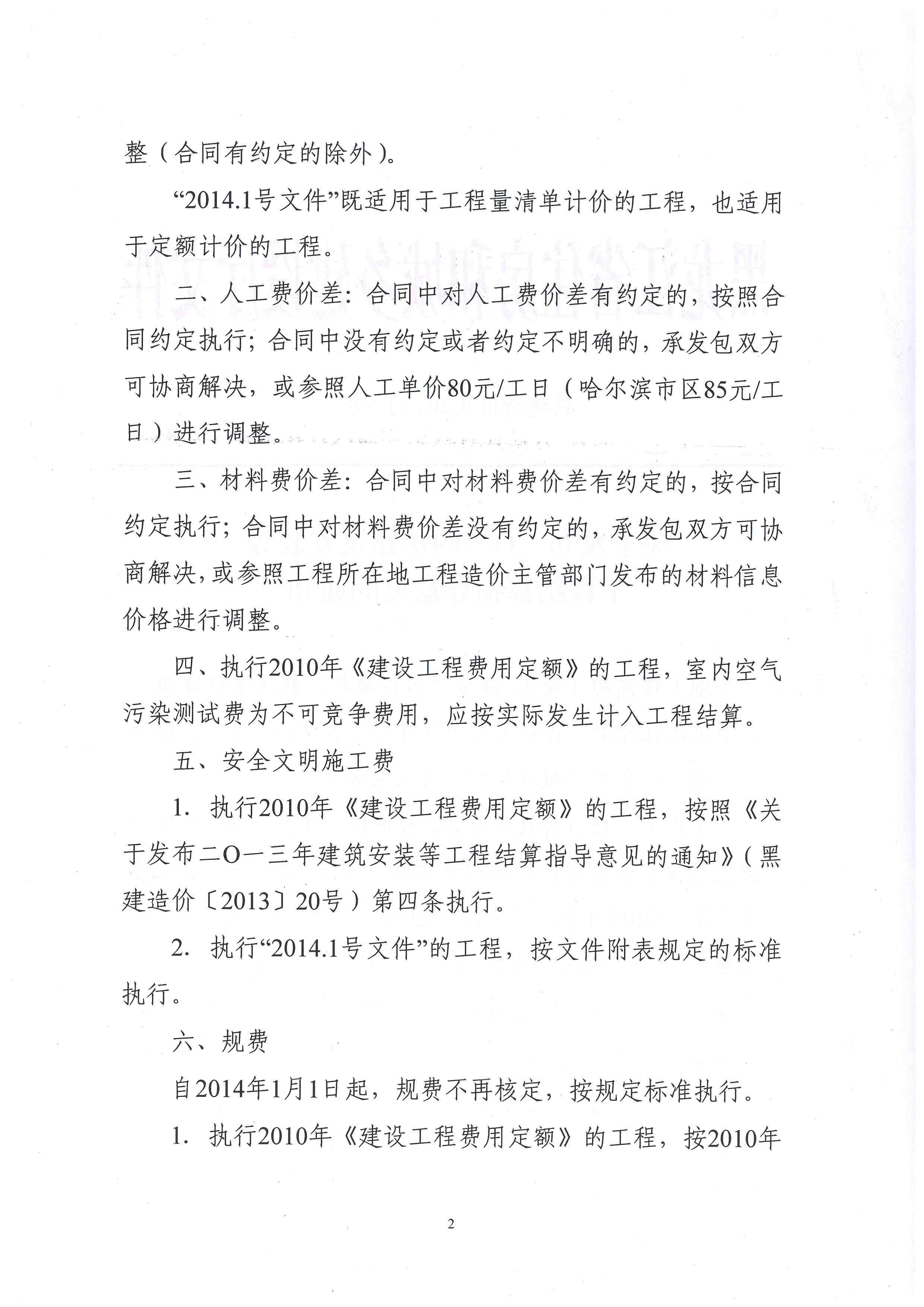
省厅14结算文件
省厅14结算文件2
省厅14结算文件3
建筑经济管理站供稿
?
设为首页
|
加入收藏
|
网站地图
|
切换旧版
|
返回首页
电话:0459-6289725 传真:0459-6293616 邮编:163316
Copyright © JSJ.DAQING All Rights Resorts 大庆市城乡建设局建设大厦